Skip to main content
Feature Articles

A Child for All Ages: The Orphan of Zhao

Author: Sherry Mou

  • A Child for All Ages: The Orphan of Zhao

    Feature Articles

    A Child for All Ages: The Orphan of Zhao

    Author:

Keywords: China, China and Inner Asia, Gender Studies, Literature, World History

Downloads:
Download PDF

Published on
2009-03-30

License

A good literary work with specific cultural elements can easily touch the hearts of its culture’s native sons and daughters; a work with universal appeal will swiftly attract natives and non-natives. But local color alone can become tedious and provincial, and universal appeal by itself may make the work too general to capture the essence and spirit of a specific time, place, and event. Only when a work has both cultural specifics and a universal dimension can it be called great literature and enjoy a culturally diverse audience, for it can seize the minds within and without a specific culture. The Chinese story—“The Orphan of Zhao”—possesses just such qualities and has endured lasting popularity both in China and in the West for centuries. Tracing the development of the story and presenting some versions of it can form a unit that introduces both basic Confucian ideas of traditional China and the movement of cultural artifacts between China and the West.
Cover of the Orphan of ZhaoBased on historical events nearly 3,000 years ago, the earliest version of this story is found in Spring and Autumn Annals (Chun qiu) a history allegedly by Confucius (551–479 BCE). The first important dramatic form of this story was written in the late thirteenth century by Ji Junxiang (d. late 1200s), a Confucian scholar, when China was under Mongol rule. Over the next 450 years, Ji’s play begot many offspring in China and, in the 1730s, it became the first Chinese play introduced to Europe by the Jesuit scholar, Father Joseph Henri Prémare (1666–1736). Partly owing to the fad of chinoiserie (a fascination with Chinese motifs in artistic expressions) of the time, the story soon captured the imagination of many European writers. English, Italian, and French adaptations, including one by Voltaire, came out over the next three decades, and at least one version crossed the Atlantic to the US in the late eighteenth century. In our own time, different versions of the story continue to appear in various genres in both East and West, including a Peking opera in 1960, a Hong Kong film in 1964, a British opera in 1987, and three Chinese stage plays—one in 1990 and two in 2003. Naturally, the plot differs dramatically among those versions. The following summary is based primarily on Ji Junxiang’s thirteenth-century play—a landmark in the development of the story and a fine specimen of Yuan drama, the golden age of Chinese theatre.

PLOT SUMMARY OF JI'S PLAY

Zhao Dun is a high official at Duke Ling’s (r. 620–607 BCE) court in the state of Jin. His political archrival, army general Tuan Gu, wins the trust of the Duke, who condones the general’s eliminating the entire house of Zhao, which numbered over 300 people. Because Zhao Dun’s daughter-in-law, Princess Zhuangji, is the Duke’s sister and is pregnant, she is spared. After she gives birth to a son, the general tries to kill the baby, but Cheng Ying, a family friend and physician, smuggles the newborn out. The princess and General Han Jue, the palace gatekeeper sent by Tuan Gu, both commit suicide to ensure the secrecy of the orphan’s whereabouts. Finding his target missing and the witnesses dead, Tuan Gu orders all newborn babies killed. To save the orphan, Cheng Ying plots with Gongsun Chujiu (a retired minister and old friend of Zhao Dun) to give Cheng Ying’s own newborn son to Gongsun Chujiu and then reveal Gongsun Chujiu as the offender hiding the orphan of Zhao. Tuan Gu kills both Gongsun and the supposed orphan, takes Cheng Ying and his wife as his protégés, and adopts their son (the orphan of Zhao) as his own. Twenty years later, the orphan, now an adult, learns the truth about his family from Cheng Ying. With the help of another veteran general, Wei Jiang, the orphan seizes Tuan Gu and puts him to a painfully slow death. The orphan inherits all the titles and positions of his father and grandfather, and appropriate awards are handed out to others.

THE FORMATION AND DEVELOPMENT OF A STORY

The Chinese Scene

We can divide the development of the orphan story into Chinese and European scenes. As shown in Diagram One, from the 600s BCE (when the events unfolded) to the 1200s (when Ji Junxiang wrote the first play) all extant sources were historical narratives. After Ji’s play, numerous regional operas also appeared in China, some completely independent of his play. Thereafter, drama becomes the major mode of expression for the orphan story.

THE HISTORICAL NARRATIVES

Spring and Autumn Annals (Chun qiu), Mr. Zuo’s Commentaries (Zuo zhuan), and Historical Records (Shi ji)

The origin of the story can be pieced together from fragmentary accounts scattered in two old Chinese histories: Spring and Autumn Annals and Mr. Zuo’s Commentaries (ca. fifth century BCE). Remarkably different from its offspring, these sources stress the conflict between a powerful court-official house and the rulers of the state. They center mainly on Minister Zhao Dun, the grandfather of the orphan in later accounts. When the old duke died, Zhao Dun wanted to bypass the young heir apparent (later Duke Ling) and install an older prince as the new duke. Duke Ling’s mother fought on his behalf and won. Thus, from the very beginning, the young duke resented Zhao Dun’s opposing his succession and feared the older statesman’s censuring his wanton behavior. Years later, indulging himself in debauchery and other vices, Duke Ling became a less-than-capable ruler and was killed by his own son-in-law, who was also Zhao Dun’s nephew.
One duke later, Duke Jing’s sister Princess Zhuangji married Zhao Dun’s son, Zhao Shuo, who evidently died young. The widowed princess had an affair with one of Zhao Dun’s younger brothers, Zhao Ying, who was then exiled by two other brothers. To avenge her lover, the princess incriminated the Zhao brothers for treason and had the house of Zhao nearly annihilated and all their properties confiscated. Han Jue, a court official, spoke up on behalf of the Zhaos, and the duke let Zhao Wu, the princess’s son and the orphan, keep his fiefdom. Ten years later, when Zhao Wu grew up, he too became a court official and the house of Zhao flourished again. Unlike what happens in later adaptations, this account is neither about an orphan nor a story of family revenge. Almost as if to prove that real life can be more exciting than fiction, the intriguing court politics are spiced up with sex and nominal incest. All this will change in the write-up of the story a few centuries later.
Sima Qian (ca. 145–ca. 86 BCE), the Chinese Herodotus, strung together bits and pieces of information from Mr. Zuo’s Commentaries, added three important characters, and recorded the first coherent story in his Historical Records: a villainous Grand Master Tuan Gu, a retainer (Gongsun Chujiu), and a friend (Cheng Ying) of Zhao Shuo.1 Here the Zhaos’ misfortune results from Tuan Gu’s scheming and instigation, not from the duke directly, and Princess Zhuangji, no longer an adulteress, is a grieving widow trying to save the orphan. Cheng Ying helps her by smuggling the orphan out of the palace and schemes with Gongsun Chujiu to acquire a substitute baby from a third party. Cheng Ying tells on Gongsun Chujiu to the generals, and they kill both Gongsun and the substitute baby. Thereupon, Cheng Ying hides the orphan in the mountains. Fifteen years later, General Han Jue advises the new duke to reinstate the orphan and return the Zhao’s fiefdom to him. The orphan and Cheng Ying plead their cause with the generals; they are convinced of Tuan Gu’s trickery and destroy his family. Thus, the dramatic tension between the Zhaos and the duke in the original sources is reduced to that between two court officials—Tuan Gu and Zhao Dun.

DRAMATIC REPRESENTATION

The Yuan Version

Though embellished more than its historical sources, Sima Qian’s narration remains a historical account. The first literary adaptation had to wait until the early years of the Yuan dynasty (1271–1368) under the Mongols. Ji Junxiang, a Han literati scholar, wrote The Grand Revenge of the Orphan of Zhao (Zhao shi gu er da bao chou), the first known play based on Sima Qian’s story. The plot summary, given above, includes four notable changes from Sima Qian’s account. First, the story spans twenty years instead of fifteen, so the orphan is old enough to avenge his family himself. Second, Cheng Ying sacrifices his own son to save the baby. Third, General Han Jue, a fellow court official of the elder Zhao and instrumental earlier in the orphan’s revenge, now becomes Tuan Gu’s subordinate and makes the difficult decision to help Cheng Ying rescue the orphan. Fourth, General Wei Jiang appears in the last act to help the orphan apprehend Tuan Gu, whose power makes him too strong for the orphan to act alone. Historically, most critics read Ji Junxiang’s version against his own time. That is, the Song dynasty (just replaced by the Mongol Yuan) is a direct descendant of the Zhao family, and the final moments of the eclipsed Song court, with its share of loyal and disloyal courtiers, are reflected vividly among the characters in Ji Junxiang’s play. Thus, the superbly constructed Yuan play forcefully extols the Confucian virtues of loyalty, filiality, altruism, and reciprocation (bao).

MODERN CHINESE VERSIONS

Since 1960, at least five different Chinese versions appeared: a. Wang Yan, et al.: The Orphan of Zhao (Zhao shi gu er) (1960) b. The Grand Substitution (Wan gu liu fang) (1964) c. Lin Zhaohua: The Orphan of Zhao (1990) d. Tian Qinxin: The Orphan of Zhao (2003) e. Lin Zhaohua: The Orphan of Zhao (2003)
Composed by Wang Yan and the Peking opera troupe in 1960, the three-hour Peking opera The Orphan of Zhao is a tightly wrought presentation in near-perfect Chinese operatic tradition, with a happy ending—instead of committing suicide as in Ji’s play, the princess reunites with the orphan. Perhaps owing to its modern medium, the Hong Kong film The Grand Substitution represents an even more modernized version, where not only does the princess reunite with the orphan, but the doctor’s wife has a scene where she tries to stop the sacrifice of their baby in order to save the orphan. The other three stage plays have interesting features in both theatrical presentation and philosophical interpretation. But we should turn to the orphan’s journey to the West, which in some ways parallels the path that the three stage plays have traveled.

Diagram One that the Formation and Development of the Story in ChinaA CHINESE ORPHAN IN EUROPE

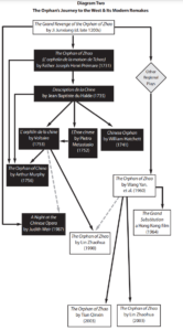
Diagram Two
The Orphan’s Journey to the West & Its Modern RemakesIn the second quarter of the eighteenth century, some 500 years later, Ji Junxiang’s Grand Revenge was translated into French by the Jesuit priest Joseph Henri Prémare (1666–1736). Father Prémare sent it to his editor Jean-Baptiste du Halde (d. 1743) in Paris, along with many other articles he wrote about Chinese culture. Du Halde turned them into Description géographique, historique, critique, chronologique, politique, et physique de L’empire de la Chine et de Tartarie chinoise, which became one of the most important works on China during the eighteenth century. Omitting all the songs (an integral part of Ji’s play), Prémare’s translation does not do justice to the beauty of the original dramatic language. However, the story itself proved intriguing for the European minds of the Enlightenment, already riding high on the vogue of chinoiserie. For the following two decades, Prémare’s translation elicited several new adaptations in Europe, cumulating with Voltaire’s in 1753.

THE CHINESE ORPHAN

by William Hatchett (1701?-1768?)

and

THE CHINESE HERO (L'EROE CINESE)

by Pietro Antonio Domenico Trapassi (1698-1782)

Two adaptations based on Prémare’s translation came out shortly afterwards, with quite different purposes. In England, William Hatchett wrote The Chinese Orphan in 1741; intended as a political satire to suit his own political agenda, the play was never staged. Hatchett switched the roles, so the general (the originally evil Tuan Gu) was prosecuted by a newly villainous minister (the loyal Zhao Dun). In addition, Hatchett condensed the duration of the play from fifteen or twenty years to a few months, so the baby never grows up and cannot avenge his family. Never conceived as a revenge play, Hatchett’s The Chinese Orphan was meant to denounce the corruption of a thinly disguised Sir Robert Walpole (1676–1745), the first Prime Minister of Great Britain and a political enemy of the Duke of Argyle, to whom Hatchett dedicated his play.
A decade later, in 1752 Vienna, the Italian librettist Pietro Antonio Domenico Trapassi (better known as Metastasio) composed L’Eroe cinese, a three-act dramatic poem, for Empress Maria Theresa. Although he cited du Halde’s book as his source, his play bears little resemblance to Ji Junxiang’s play. It tells the story of two young men (a royal orphan and his good friend, a mandarin officer in the army) and their beloved Tartar princess girlfriends. Ending festively with the royal orphan restored to the throne, the play is more important to us for its possible influence on Voltaire’s adaptation.

THE ORPHAN OF CHINA (L'ORPHELIN DE LA CHINE)

by Voltaire (1694-1778)

The best known Western adaptation is Voltaire’s L’orphelin de la Chine. Placing the story in the Yuan dynasty when Ji Junxiang wrote his Grand Revenge, Voltaire tells a completely different story, with the world’s greatest hero of that time—Chinggis Khan—as its protagonist. After conquering China, Chinggis Khan arrests Zamti, a learned Mandarin, because he hid the imperial orphan. Zamti surrenders his own son as the orphan, but his wife Idame tells the truth out of motherly love. It turns out that Chinggis, when in China many years ago as a fugitive, fell in love with Idame, and seeing her again revived his love. Chinggis makes a deal with Idame that if she leaves her husband and goes away with him, he will spare the baby’s life. But Idame and Zamti will not yield, and their steadfastness impresses him so much that he changes his mind. Not only does he spare the orphan, but he will raise the child himself. Zamti and Idame cannot believe what they hear. She asks him what changed his mind, and he answers that it is their morality. In other words, the “Tartar conqueror” is subdued by the cultural persuasion of the Chinese tradition, as Voltaire suggested in his dedication letter to his patron at the beginning of the play. (176)
Voltaire might have gotten the love interest from Metastasio’s play, but he had his own agenda also. Like Hatchett, Voltaire condensed the twenty years into twenty-four hours to satisfy Neoclassical theatre’s three Aristotelian unities. Accordingly, the orphan remains a baby, and the play is no longer a revenge play. Instead, it argues eloquently of the superiority of culture over “brute force” (nature). Since “Discourse on the Arts and Sciences,” a treatise arguing that the progress of arts and sciences not only added nothing to our real happiness but corrupted our morals, was published just three years earlier by Voltaire’s nemesis Rousseau, it is easy to see what Voltaire had in mind when he composed this play. Certainly, it is not the revenge of the orphan of Zhao.

THE ORPHAN OF CHINA

by Arthur Murphy (1727-1805)

Across the English Channel, Arthur Murphy, a popular Irish actor and playwright, used Prémare’s translation, du Halde’s evaluation of Ji Junxiang’s play, and Voltaire’s L’ orphelin de la Chine as a foundation for The Orphan of China. In comparison to Voltaire’s highbrow use of the play for his humanitarian belief that culture and morality are superior to force and barbarism, Murphy’s play decidedly takes a middlebrow approach. He aimed at sensation by abiding by all contemporary dramatic principles to tell an exciting story. He believed that, if both the real and false orphans are adults at the beginning, the two young men can move audiences more through their interactions in some spectacular scenes.
Murphy’s story begins when the Tartar leader Timurkan invaded China and annihilated the imperial house except for one baby. Zamti, a Mandarin, hid the baby, changed his name to Etan, and raised him as his own, while secretly sending his own son Hamet to Korea to be raised by a hermit. The play opens as Timurkan sacks Beijing again and searches for the orphan. Hamet, now twenty, returns to defend China and is arrested by the Tartar army. Suspecting Hamet to be the imperial orphan, Timurkan calls for Zamti’s assistance to verify the orphan’s identity and threatens to kill all young men of twenty if the real orphan is not apprehended. Meanwhile, Etan, the real orphan, surrenders himself as the orphan in order to save Hamet, who he thinks is the real orphan. In the end, Zamti sacrifices his own son Hamet and is then quartered by five chariots. Zamti’s wife Mandane commits suicide soon afterwards. Right at this moment, Etan, the real orphan, comes in to catch Timurkan by surprise and slay him, thus completing his revenge. Murphy’s play met with great success, and it was later brought to the US, where it enjoyed continued success until as late as 1842.

A NIGHT AT THE CHINESE OPERA

by Judith Weir (1954-)

In 1987, commissioned by the BBC for the Kent Opera, Judith Weir composed A Night at the Chinese Opera. Like the Voltaire and Murphy adaptations, Weir’s opera is also set in the Yuan dynasty under Mongol rule, but a little later—under Khubilai Khan, Chinggis’ grandson. Weir wove Ji Junxiang’s The Grand Revenge into the story of a grown-up orphan whose parents died many years ago as a result of Khubilai Khan’s invasion. Although the orphan wants to avenge his parents, he fails, is arrested, and sentenced to death by the invaders. Reducing the orphan to a commoner who cannot avenge his parents, Weir joins the contemporary Chinese directors (i.e., Lin Zhaohua and Tian Qinxin) in their questions of the motives and functions of revenge.

THE APPROACHES

Clearly, this play provides a wonderful venue for classroom discussion. By whatever means the play travels through time and space, there is an interesting case of cultural exchange and interaction. The Jesuits, as the first Westerners who studied, translated, and promoted this play, further remind us of a shared commonality among people of different cultures and faiths. The original historical story, and its many Chinese and European adaptations, offers many historical and literary issues for comparative study. Confucian morality and the position of women in society are two obvious choices.

THE CONFUCIAN PERSUASION AND WOMEN'S POSITION

The Chinese and the Western adaptations deal with Confucianism quite differently. Examining Confucian ideals from within, the Chinese versions tend to focus closely on the meanings of basic Confucian doctrines—such as loyalty (zhong), filiality (xiao), integrity (jie), and altruism (yi)—and how they affect people’s behavior. Whether celebrated (as in Ji Junxiang’s play) or questioned (as in Lin Zhaohua’s and Tian Qinxin’s 2003 versions), these Confucian values are at the center of all the Chinese versions. Interestingly, the European adaptations either ignore Confucianism (as in Hatchett’s and Metastasio’s) or generalize it against a very different tradition—the Mongolian dynasty (as in Voltaire’s, Murphy’s, and Weir’s). Confucianism is dealt with in general strokes and only nominally treated as a state ideology. Thus, the Europeans elevate what is mostly a family revenge story for the Chinese into a conflict between two peoples—the Mongols and the Han, or rather two cultures—the nomadic and the sedentary or agrarian.
Less conspicuous, but even more interesting, are issues related to women. The changing role of Princess Zhuangji in the Chinese adaptations is a prime example of how complicated it is to assess gender relations in ancient cases. Considering all the deaths resulting from her sexual conduct in the original sources, it is remarkable that later editions generally present her in a positive light. In some versions, she is a loyal and loving wife who kills herself to follow her husband to the underworld; in others, she grieves for her lost son in the lonely depths of the palace until joyfully reunited with him in the end. However, we will be remiss if we attribute contemporary feminist sentiments to this rehabilitation, for the case is much more complicated. Princess Zhuangji’s escape from abominable blame for bringing near-annihilation upon her husband’s house may have more to do with the (male) historians’ and playwrights’ Confucian sense of propriety. Her negative behavior is rehabilitated for both moral and class reasons. Morally, wanton behavior of an adulterous wife and a deceitful daughter-in-law should not be condoned, and writing about them may encourage emulation. Socially, such behavior does not befit a person with high social stature (regardless of gender). Besides, a negative cause from within the Zhao’s own household makes them less sympathetic and thus belies the instructional purpose of writing. All these are in keeping with the Confucian ideology of social hierarchy, not exactly with the rights of women in mind.

SINGING THE PRAISES

Remarkable as they are, we do not always have the luxury to cover all these interesting texts, especially in a survey course or in high school classrooms, where materials have to be presented in English. Fortunately, modern technologies have made the following texts readily available. First, Ji Junxiang’s The Grand Revenge, translated by Jung-en Liu in 1972 is collected in his Six Yüan Plays, a Penguin Classics edition. Now digitized on a commercial DVD with English subtitles, the Hong Kong film The Grand Substitution can be purchased online. The three European versions can be located with relative ease. Translated into English more than a century ago by William Fleming, Voltaire’s The Orphan of China makes an interesting comparison, not only to Ji Junxiang’s The Grand Revenge, but also to Arthur Murphy’s The Orphan of China and Judith Weir’s A Night at the Chinese Opera. A scanned PDF version of the second edition of Murphy’s play (1759) can be acquired through Google books, as well as in reprint. Judith Weir’s opera comes on an audio CD with the lyrics in a handy booklet, but unfortunately no video. Together, these texts can form an intertextual unit for many different cultural and literary topics.

CONCLUSION

There is no doubt that Chinese audiences relish the historical elements in the orphan story. But ultimately what holds their interest may be a universal appeal. Perhaps that is why, in the two 2003 Chinese adaptations, directors Lin Zhaohua and Tian Qinxin pondered on the relevance of the orphan’s revenge, a common universal literary motif. On the other hand, while revenge may have attracted the non-natives initially, cultural specifics will keep “foreign” minds enticed, intrigued, and amused. Exemplifying cultural clashes through interactions between Confucian society and Chinggis Khan and what he represents is like, in a famous Henry James metaphor, putting a diamond on a piece of black velvet: the effect cannot be clearer, with its familiar yet dazzling contrast. Indeed, the orphan story becomes a convenient vehicle for Chinese to entertain and teach the all-important ethical issues of loyalty and altruism, and for Europeans to respond to the looming moral issues resulting from revolutionary thinking— ideological cultural clashes—of their own times. That is why the story can move, charm, instruct, and entertain most, if not all, at the same time, appealing to minds of both Chinese and Westerners throughout the ages.